公司简介
        组织机构
        招贤纳士
      螺杆式制冷压缩机
      活塞式氨制冷压缩机系列
      170系列活塞式氨制冷压缩机
      125系列活塞式氨制冷压缩机
      100系列活塞式氨制冷压缩机
      100系列活塞式冷凝压缩机
      氨制冷成套设备配套系列
      屏蔽氨泵
      氨制冷配套设备
      钢制氨用阀门
      隧道式单冻机
      蒸发式冷凝器
      吊顶(落地)式冷风机
      船用活塞式制冷压缩机系列
      船用活塞式制冷压缩机
      船用制冷配套设备系列
      船用制冷配套设备
      活塞式氨制冷机维修配件系列
      170系列活塞式氨机维修配件
      125系列活塞式氨机维修配件
      100系列活塞式氨机维修配件
在线留言
 
制冷设备
        注意:仅供参考 数据如有变动恕不另行通知
 立式双级屏蔽氨泵(氟泵)
型 号:  P-32/40
品 名:  立式双级屏蔽氨泵(氟泵)
类 别:  屏蔽氨泵
缸 数:  .
缸 径:  .
冷 量:  .
转 数:  .
排气量:  .
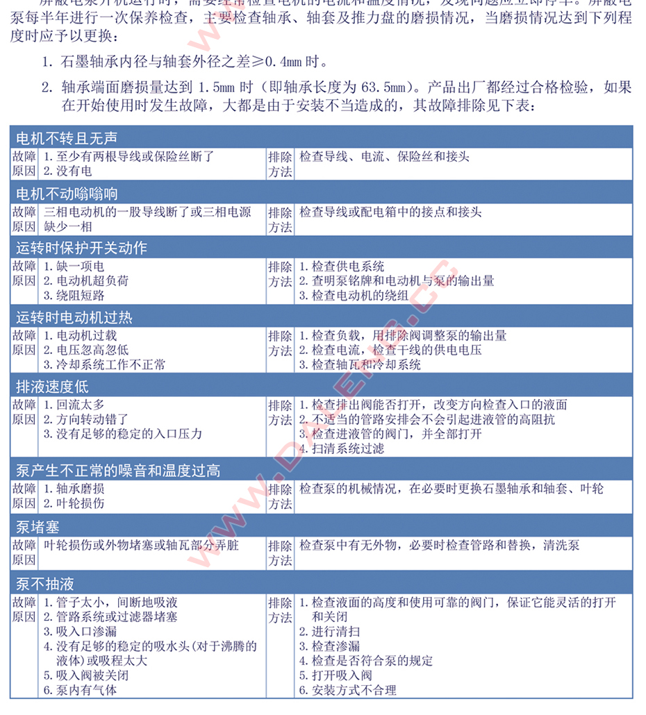
  产 品 介 绍        注意:产品技术说明与比较仅限于与本公司历代产品比较,不针对同行业产品及非本公司产品,所有说明及数据仅供参考,请以实际为准!
产品作用:
  屏蔽电泵是由泵与屏蔽电机组成的密封整体。无轴封,设计有静止密封,是石油、化工、制冷、制药等行业输送不含固体颗粒易燃、易爆、剧毒、有味及贵重液体的理想设备。
  立式及卧式屏蔽电泵是吸收国外技术并结合用户实际应用状况设计、生产的,具有良好的排气功能,适用于输送易挥发的液体,做为输氨氟的屏蔽泵受到用户欢迎。
  其中PU型、PW型系列屏蔽电泵的主要特征是在泵的进口处叶轮前端设有自吸能力装置。在氨氟制冷系统中,可以在-50℃的低温工况下保持正常的供液状态。并且因具有自吸能力,从而降低了对液体的液位高度设计要求,进一步降低了设备的安装高度。

性能范围:
1.性能参数:
流量:2.8-12.5m³/h
扬程:32-80m
输送介质温度:-50℃-40℃
设计压力:2.5MPa
2.配带屏蔽电机:
额定电压:380V
额定功率:2.2-7.5KW
频率:50HZ
绝缘等级:E
定子绕组温度:电阴法测定90℃
工作定额:连续
环境温度:≤40℃

结构及循环方式
1、结构:
屏蔽电泵是由屏蔽电机和离心泵同轴组合在一起。是一套无泄露的密封装置,不需用机械密封填料,使输送的介质无泄露。
  技 术 数 据        注意:所有数据及说明仅供参考,请以实际产品为准!如遇数据变更,恕不另行通知!

[打印本页] [返回上一页] 浏览量:1659
 
CopyRight © 2026 DAleng.cc All Rights Reserved 版权所有 大连大冷冷冻机设备           公司专业大连冷冻设备,大连制冷设备,大连冷库设备,大冷,制冷配件,冷冻机配件,氨活塞机配件